7月17日,上海临港新片区正式发布了“临港新片区金融租赁项目公司扩大业务范围试点政策”。
此次试点将原金租项目公司租赁标的物范围放宽至新能源、动力电池、智能制造、工业母机等四种设备,且业务主体放宽至全国范围金租在临港设立的SPV。
活动现场,交银金租、农银金租、招银金租、太平石化金租、浦银金租、长江金租6家金租公司作为首批试点企业正式签约。
试点具体内容包括:
一是支持金融租赁公司在临港新片区开展项目公司业务创新试点,以及以设立项目公司方式开展新能源产业设备、动力电池、智能制造设备、工业母机融资租赁业务。
二是适用对象不仅限于上海辖内机构,而是面向全国的金融租赁公司。
三是要求上海金融监管局会同临港新片区管委会做好动态监测和风险评价,指导相关金融租赁公司积极发挥融资租赁特色优势,结合自身资源禀赋,用好用足相关政策,加快支持上海国际金融中心建设。
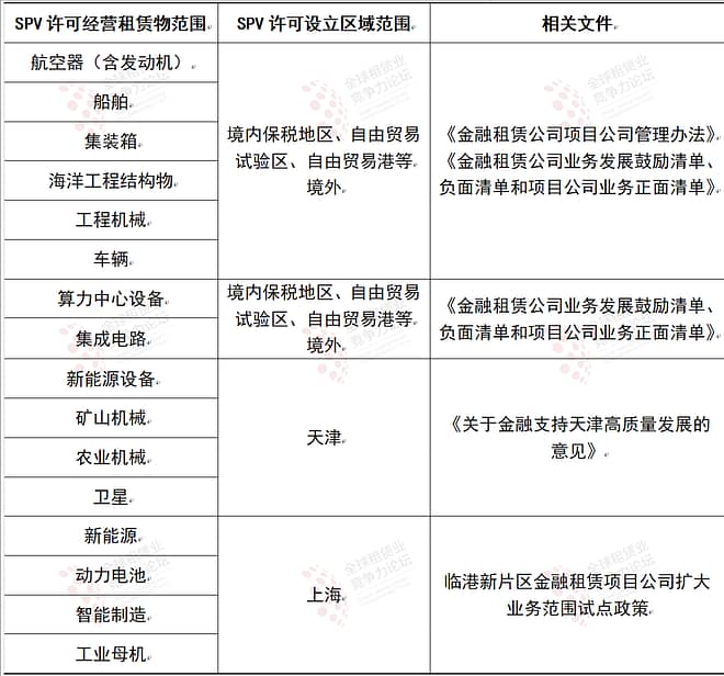
天津此前已扩容四类租赁物
金租设立SPV开展融资租赁业务的范围起初限定在飞机、船舶、海工少数领域;
到2022年1月项目公司管理办法将租赁物范围扩大到飞机(含发动机)、船舶、集装箱、海洋工程结构物、工程机械、车辆。
到2024年8月,金租业务发展三项(鼓励、负面、正面)清单发布,增加集成电路和算力中心设备;
到2024年10月,天津作为先行先试点再度突破,SPV租赁物范围明确新增四类:新能源设备、矿山机械、农业机械、卫星;
再到此次试点,将原金租SPV租赁物范围放宽至新能源、动力电池、智能制造、工业母机等四种设备。
表:SPV租赁物范围具体情况
