成都产业投资集团有限公司(以下简称成都产投集团或集团)改组成立于2017年12月,是成都市政府出资设立的国有独资公司。企业注册资本100亿元,本部及下属4户企业获AAA信用评级,是成都市唯一一家拥有“双百行动”“科改行动”“天府综改”三项改革试点的市属国企。成都产投集团作为市属国企唯一一家功能类企业,以服务成都现代化产业体系建设为根本使命,切实增强本地产业集群控制力、竞争力、影响力和创新溢出转化能力,奋力成为主业突出、创新引领、治理规范、运营高效的全国一流产业发展集团。
成都工投融资租赁有限公司(以下简称工投租赁)系成都产投集团所属成都产融服务控股集团有限公司的全资子公司,成立于1992年10月,注册资本25亿元人民币,主体信用评级AA+。工投租赁聚焦企业租赁需求,以融资租赁和经营性租赁方式全力支持地方实体经济发展,业务覆盖绿色交通、航空航天、装备制造、生态环保、文化旅游、现代农业等多个领域。
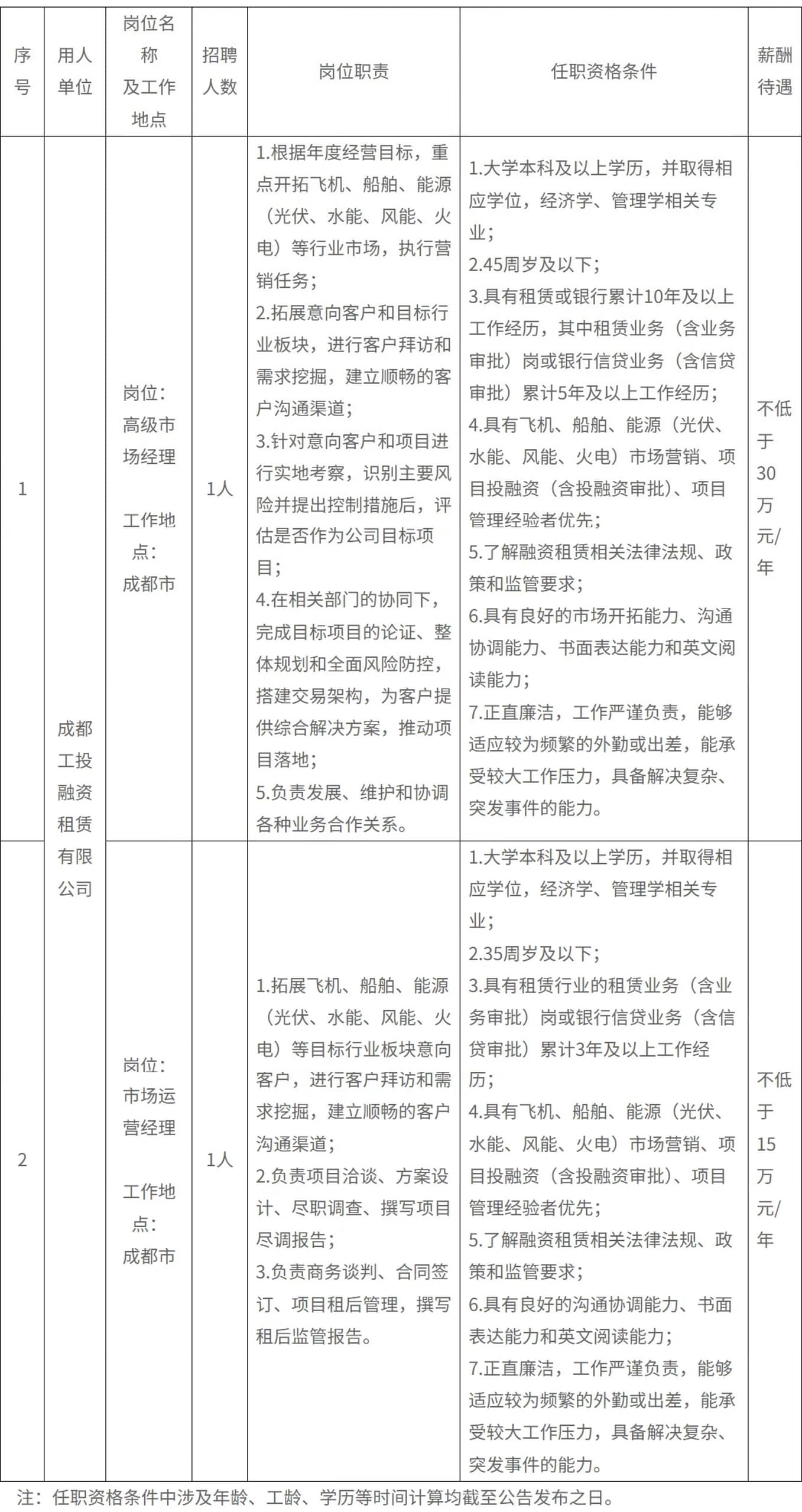
一、岗位信息

二、报名时间
2025年7月21日至7月28日。
三、基本要求
(一)政治素质好、职业素养高、业务能力强、作风品德正;
(二)认同公司企业文化,能够遵守公司各项规章制度、爱岗敬业,具有较强的事业心和责任心。服从组织安排、遵守团队协作规则;
(三)满足岗位基本任职资格条件以及适应岗位所需的综合素质等要求;
(四)遵守国家法律法规,无违法违纪和违反社会公德不良记录;遵守廉洁从业有关规定、勤勉尽责、公道正派、注重自身作风形象,严格保守商业秘密和工作秘密;
(五)性格积极乐观,思路清晰,具有较强的学习能力和语言文字表达能力,能快速适应工作环境。身心健康,具有良好的心理素质和能够正常履职的身体素质。
凡有下列情况之一者,不得录用:
(一)因犯罪受过刑事处罚的;
(二)曾被开除党籍、公职的;
(三)涉嫌违纪违法正在接受有关专门机关审查调查尚未作出结论的;
(四)受到党纪政务处分或组织处理等影响期未满或者期满影响使用的;
(五)被依法列入失信联合惩戒对象的;
(六)录用后构成回避关系的。指有夫妻关系、直系血亲关系、三代以内旁系血亲或者近姻亲关系的,不得在同一公司从事有直接上下级关系的岗位,也不得在其中一方担任领导职务的公司从事组织人事、纪检监察、审计、财务、购销等工作;
(七)应聘人员伪造、涂改证件、证明,在应聘过程中存在瞒报、谎报、虚报信息影响招聘结果公正性的;
(八)应聘人员在应聘过程中作弊的;
(九)用人单位认为不符合招聘岗位要求的;
(十)法律法规规定不得聘用的其他情形。
四、招聘程序
(一)资格审核。严格按照有关规定和原则筛选简历,确定进入笔试环节人员名单。
(二)笔试。笔试采用线下考试方式进行,笔试内容包括《行政职业能力测验》和专业能力测试(含英文阅读测试)。同一岗位招聘人数与实际参加笔试人数的比例为不低于1:5,若比例未达到要求,将取消该岗位招聘。
(三)面试。面试采用多对一方式开展,考察综合素质能力水平。在报考同一岗位的笔试人员中,由高分到低分依次确定各岗位进入面试人员名单(笔试有违规违纪情况或缺考、零分科目者不得进入面试名单)。同一岗位招聘人数与实际参加面试人数的比例为不低于1:3(最后一名笔试成绩相同的考生一并进入面试环节),若比例未达到要求,将取消该岗位招聘。
(四)确定拟聘人员名单。按照应聘人员笔试成绩50%,面试成绩50%折算综合测试成绩,并按综合测试成绩由高到低次序确定进入背景调查和体检的人员名单,综合测试成绩60分以下的不进入下一环节。
(五)正式聘用。按程序办理正式聘用手续,签订劳动合同。应聘人员可通过成都产业投资集团有限公司、成都产融服务控股集团有限公司、成都工投融资租赁有限公司官网查询资格审核通过人员名单、笔试和面试成绩、拟聘人员名单。
特别声明:
(一)应聘人员需对所填报、递交资料的真实性及准确性负责,一经提交,均视同应聘人员对其真实性作出正式承诺。任一环节发现应聘人员存在瞒报、谎报、虚报等影响招聘结果公正性信息的,集团有权取消应聘人员的应聘或录用资格;已签订劳动合同的,可单方面解除劳动关系。
(二)对于应聘人员的资格审查以及所提交或填写资料的真实性验证将贯穿招聘全过程,并可在应聘人员入职后持续验证。拟录用人员还须提交无犯罪记录证明、经商办企业情况、党纪政纪处分情况等相关表单(具体另行通知)。 进入下一招聘环节的应聘人员,将通过邮件、短信或电话方式通知相关人员,应聘人员需在本次招聘期间保持本人通讯畅通,因应聘人员通讯不畅或填报信息有误造成的后果,集团不承担任何责任。招聘过程中,凡未进入下一环节的应聘人员,不再另行通知,所报资料恕不退回。
(三)应聘人员未在规定时间内按要求提交材料以及参加笔试、面试、体检等情况的,将视为自动放弃应聘资格。
(四)集团有权根据岗位需求变化及报名情况等因素,调整、取消或终止个别岗位的招聘,并在法律许可范围内对本次招聘享有最终解释权。
(五)本次公开招聘的人员须符合成都产投集团有关回避规定。
(六)本次公开招聘录用人员按规定实行试用期制度,试用期包括在聘用合同期限内。试用期满考核合格的,正式聘用;不合格的,将取消聘用。应聘人员一经聘用,应服从集团根据业务发展需要对其工作岗位和工作职责的调整。
(七)应聘人员需认真阅读本公告,凡投递简历人员即视为已知晓并认同本公告全部内容。其他媒体平台转载的与本公告内容不一致的,以成都产业投资集团有限公司官网(https://www.cdcyjt.com/)发布的公告为准。
(八)为保证本次招聘工作公开、公平、公正,成都产投集团将严格履行信息公示义务,依法依规对候选人的基本信息、任职资格、录用结果等关键内容进行公示,确保招聘全流程公开透明。公示期间涉及个人隐私的信息将依法予以保密。
五、报名方式
(一)报名通道本次公开招聘通过邮件方式报名,请将《岗位报名表》(详见附件)、学历学位证(含学信网在线验证报告,国外或境外院校应提供留学服务认证)、身份证、专业技术资格证书、职业(执业)资格证书、近年来主要业绩工作证明材料(含任职文件材料)、获奖材料等相关资料扫描件连同报名表打包成一个文件夹,压缩后发送至邮箱cyjt_zhaopin@163.com,邮件主题及文件夹名称均为“应聘者姓名+应聘岗位”。
(二)投递要求
应聘者使用第二代有效居民身份证有关信息进行报名,并且只能选择1个发布岗位。
(三)联系电话
招聘咨询电话:028-68712649(工作时间)。
六、监督投诉渠道
成都产投集团纪委:联系人:姚老师、联系电话028-69653388(工作时间)、监督邮箱:cdgtjjb@163.com。
特别提示:
本次招聘面向社会公开组织,不收取任何费用,不指定考试辅导用书,未委托或授权任何机构或个人开展付费招聘活动。请各位应聘者提高警惕,注意甄别,谨防上当受骗。
附件:《岗位报名表》(扫码下载)
来源:成都工投租赁
