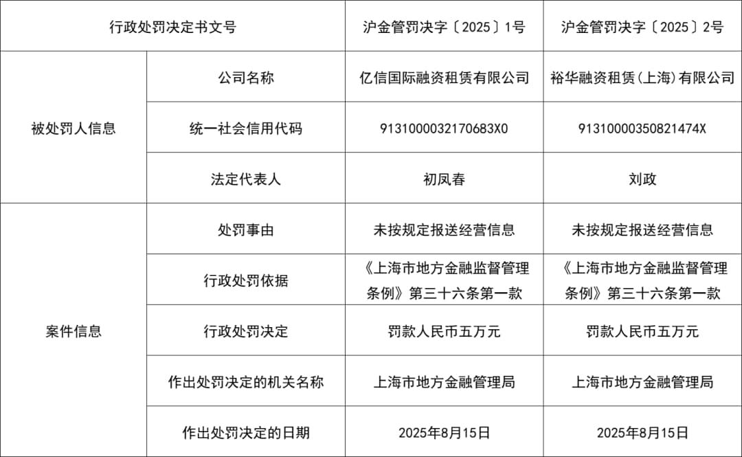
8月18日,上海市地方金融管理局官网发布两则行政处罚公告,分别依法对亿信国际融资租赁有限公司(以下简称“亿信租赁”)、裕华融资租赁(上海)有限公司(以下简称“裕华租赁”)作出罚款5万元的行政处罚,处罚事由均是未按规定报送经营信息。

来源:上海地方金融局
首次对融资租赁公司开出罚单
据悉,这两张罚单是上海地方金融局在今年开出首批罚单,两张罚单的处罚文号为“1、2号”。同时,这也是上海地方金融局首次对融资租赁公司开出罚单。上一次该局所作处罚已是四年前,被处罚人锦绣华程商业保理有限公司因变更法定代表人未按规定备案被责令限期改正并罚款三万元。
公开信息可查,亿信租赁于2015年在上海自贸区成立,注册资本1.7亿元,目前实缴资本1.46亿元,工商年报参保人数为2人。
裕华租赁同样于2015年在上海自贸区注册成立,注册资本5亿元,是由济宁瑞城建安工程有限公司(持股75%)与FUNJOY GROUP LIMITED(持股25%)共同出资设立的中外合资企业,但目前其实缴资本仅为1.7亿元,工商年报参保人数仅为1人。
值得注意的是,早在2020年5月,上海市地方金融监督管理局发布第三批经营异常融资租赁公司名单,裕华租赁便因未按监管要求报送经营情况及相关数据被列入名单。
在2017年第五次全国金融工作会议后,各省级政府陆续出台地方金融监督管理条例,进一步强化地方政府的金融风险防范化解和处置职能。此次处罚依据便是上海市在2020年所出台的《上海市地方金融监督管理条例》,涉及第三十六条第一款,地方金融组织未按照要求对相关事项进行备案的,或者未按照要求报送经营信息的,由市地方金融监管部门责令限期改正,处一万元以上五万元以下的罚款。此次对两家融资租赁公司所作顶格处罚,也反映着监管部门对融资租赁公司报送违规乱象的整顿决心。
融资租赁行业清理整顿加速
近年来,为推动融资租赁行业健康有序发展,各地监管部门正加速出清“失联”“空壳”等一批非正常经营融资租赁公司。
以上海市为例,上海市已连续多年公布、更新非正常经营类融资租赁公司名单,加大整顿力度。2025年7月,上海市地方金融管理局官网发布《关于督促“失联”“空壳”地方金融组织(2025年第一批)退出行业的公告》,名单中包括融资租赁公司771家。
此外,天津市地方金融管理局发布信息,2025年二季度,天津市有61家融资租赁公司被列入退出名单。
2025年7月16日,大连市地方金融管理局发布《关于部分融资租赁公司退出行业的公告》,自规范整治以来,大连市共244家融资租赁公司(含名称和经营范围)退出行业。
2025年7月25日,武汉市地方金融管理局发布《关于第三批非正常经营类融资租赁公司名单的公告》,将非正常经营类融资租赁法人机构和分公司名单予以公告,其中包括融资租赁法人机构8家和融资租赁分公司28家。
2025年7月29日,河南省地方金融管理局发布《关于未经许可在名称中使用涉地方金融组织字样市场主体名单的公告》,对41家融资租赁公司未经批准使用“融资租赁”字样进行公告。
随着金融监管政策的不断完善和监管力度的持续加强,非正常经营融资租赁公司的处罚或出清力度也必然加大,但深刻变革的背后也将推动租赁行业更高质量发展。